你好!欢迎来到深圳市品慧电子有限公司!
语言
当前位置:首页 >> 晶振 >> 有源晶振的电路设计

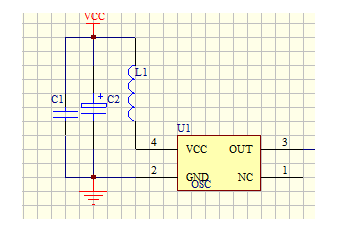
有源晶振的电路设计


有源晶振EMC标准设计电路,如果对EMC要求不高,可以去掉L1磁珠及C1负载电容,只保留电源输入端的去耦电容,取0.1uf即可,输出端保留输出电阻,约10Ω~27Ω。


有源晶振的典型电路说明如下:


1、电源端磁珠L1与电容C2、C3构成LC滤波电路。


2、关于输出端串联的电阻的作用, 串电阻是为了减小反射波,避免反射波叠加引起过冲。有时,不同批次的板子特性不一样,留个电阻位置便于调整板子状态到最佳。如无必要串电阻,就用0Ω电阻连接。




有源晶振的具体作用如下:


(1)可以减少谐波,有源晶体输出的是方波,这将引起谐波干扰,尤其是阻抗严重不匹配的情况下,加上电阻后,该电阻将与输入电容构成RC积分平滑电路,将方波转换为近似正弦波,虽然信号的完整性受到一定影响,但由于该信号还要经过后级放大、整形后才作为时钟信号,因此,性能并不受影响,该电阻的大小需要根据输入端的阻抗、输入等效电容,有源晶体的输出阻抗等因素选择。


(2)可以进行阻抗匹配,减小回波干扰及导致的信号过冲。我们知道,只要阻抗不匹配,都会产生信号反射,即回波,有源晶体的输出阻抗通常都很低,一般在几百欧以下,而信号源的输入端在芯片内部结构上通常是运放的输入端,由芯片的内部电路与外部的无源石英晶体构成谐振电路(使用有源晶体后就不需要这个晶体了),这个运放的输出阻抗都在兆欧以上。 一般这个输出电阻可以串27Ω左右。

相关文章

    用户评论

    发评论送积分,参与就有奖励!

    发表评论

    评论内容:发表评论不能请不要超过250字;发表评论请自觉遵守互联网相关政策法规。

    深圳市品慧电子有限公司