基于SPWM的交流稳压电源设计方案
中心议题:解决方案:
- 采用 52 单片机及SG3525PWM 控制芯片
 
引言
随着现代科学技术的进步,对供电质量越来越提出新的高要求,像手机基站、精密仪器、精密加工设备、雷达系统等对供电的质量提出了更高的要求,比如白炽灯输出电压改变约0.3%就会引起人们的不适感觉,而且带微处理器控制器和电力电子装置的负载设备越来越多,这些设备对许多类型的电能质量扰动都很敏感。传统的稳压器因为其自身的缺点己经不能够满足现在的技术要求。
由于电力电子技术的快速发展,MOSFET 等大功率开关器件的成熟应用,逆变器技术以及PWM 技术都得到了极广泛的应用。单片机等为控制提供了手段和方法,目前对交流电源所作的种种研究都为本课题打下了基础。
本设计交流稳压电源的基本要求是:输入电压为交流24V;输出电压为交流36V;要求输出有200mA的电流。本文基于逆变技术及PWM技术,采用SPWM控制方式从单片机最小系统设计、整流及电源电路、DC-DC 升压电路、SPWM 转换电路、H 桥驱动电路等几个方面出发,设计了交流稳压电源的各个部分内容,同时通过电压、频率采样电路、A/D 转换电路、数码管显示电路等几个方面的设计增加了系统的电压、频率显示功能。设计了单片机及其外围电路,并结合一套合理的程序算法,给出了一套交流稳压电源软硬件解决方案。
1 SPWM 控制的基本原理
SPWM 法是一种比较成熟的、目前使用较广泛的PWM 法。SPWM 就是以采样控制理论中的冲量等效原理为理论依据的(冲量相等而形状不同的窄脉冲加在具有惯性的环节上时,其效果基本相同)。用脉冲宽度按正弦规律变化而和正弦波等效的PWM 波形即SPWM波形控制逆变电路中开关器件的通断,使其输出的脉冲电压的面积与所希望输出的正弦波在相应区间内的面积相等,通过改变调制波的频率和幅值则可调节逆变电路输出电压的频率和幅值。
在采样控制理论中有一个重要的结论:冲量相等而形状不同的窄脉冲加在具有惯性的环节上,其效果基本相同。冲量指窄脉冲的面积。效果基本相同指环节的输出响应波形基本相同。如把各输出波形用傅氏变换分析,则其低频特性非常接近,仅在高频段略有差异。这一结论是PWM控制的重要理论基础。如图1(a)所示,将正弦半波看成由N 个彼此相联的脉冲组成的波形。这些脉冲宽度相等,但幅度不等,且脉冲的顶部为曲线,各脉冲的幅值按正弦规律变化。如果将上述脉冲序列用同样数量的等幅不等宽的矩形脉冲序列代替,使矩形脉冲的中点和相应正弦波部分的中点重合,且使矩形脉冲和相应的正弦波部分面积相等,就得到图1(b)所示的脉冲序列。像这种脉冲宽度按正弦规律变化而和正弦波等效的波形即为SPWM波形。

图 1 PWM控制的基本原理图
得到 SPWM的具体实现方法可以是用一个正弦调制波和一个等腰三角载波相交,由它们的交点确定逆变器的开关模式。如图2 所示,正弦波大于三角波时,使相应的开关器件导通;当正弦波小于三角载波时,使相应的开关器件截止。

图 2 SPWM控制的基本原理图
2 系统的总体设计
本设计包括单片机最小系统、整流及电源电路、DC-DC 升压电路、SPWM 转换电路、H 桥逆变电路等几个模块,由于系统需要完成输出电压和频率的检测和显示,因此需要设计电压、频率采样电路、A/D 转换电路、数码管显示电路等。系统的总体设计框图如图3 所示。

图 3 系统总体设计框图
图 3 中,24V整流电路将系统输入的24V交流电整流成直流,并送到DC-DC升压电路升压到51V(36V AC 的峰值)作为H 桥逆变电路的电源。SPWM 波形由单片机软件产生,单片机还要输出标志SPWM 正负半周的极性信号送给SPWM 转换电路,SPWM 转换电路接收单片机送来的SPWM 波形信号和正负半周极性信号。将两个信号组合、处理、驱动H桥逆变电路。51V 的直流经过H 桥逆变电路逆变和输出滤波后输出稳定的交流36V。
系统的电压、频率显示功能需要分别通过电压采样和频率采样电路采样。其中电压采样取斩波前的峰值电压经过A/D 转换电路转换成数字量。A/D 转换电路由单片机控制,单片机根据采集的数据计算得出输出电压的有效值。频率采样电路将系统输出的电压正弦波形转换成方波,并送入单片机。单片机根据两次上升沿的时间差,计算出波形的频率。采集的电压和频率信号都要通过数码管显示电路显示。
3 系统的硬件设计
3.1 PWM 控制芯片SG3525 介绍
系统采用 SG3525 来实现SPWM 控制信号的输出,该芯片其引脚及内部框图如图4:

图 4 SG3525 引脚和内部结构图
直流电源s V 从脚15 接入后分两路,一路加到或非门;另一路送到基准电压稳压器的输入端,产生稳定的+5V 基准电压。+5V 再送到内部(或外部)电路的其它元器件作为电源。振荡器脚5 须外接电容T G 脚6 须外接电阻RT。振荡器频率f 由外接电阻 RT 和电容 CT 决定, f = 1.18/RT CT 。可以根据厂家的一个图查出。如图5:

图5 SG3525 工作频率确定曲线
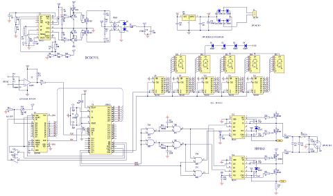
3.2 系统原理图
本系统设计的交流稳压电源的原理图如图6 所示,原理图中包括了单片机最小系统设计、DC-DC升压电路、SPWM转换电路、H 桥驱动电路及频率的采样和显示电路。

图 6 系统原理图
4 系统的软件设计
4.1系统的软件总体流程。
系统的SPWM 波形的产生通过定时/计数器T0 中断服务程序来完成。其他功能的实现要通过主程序来完成。系统的主程序部分的总体流程如图7 所示。
系统的软件总体流程

图 7 系统的软件总体流程
4.2 SPWM 波形的软件算法
本设计采用定时/计数器0 来完成SPWM 波形的产生,工作模式设定为模式1。软件流程图如图8所示。

图 8 软件产生SPWM波形程序流程
5 结语
本文采用 52 单片机及SG3525PWM 控制芯片等设计除了一款交流稳压电源,功能包括24V 电压输入,36V 电压稳定输出,输出电流为200mA,同时实现了电压及频率的显示功能,并给出了各种功能的实现电路。该电源在实际工作中性能稳定,安全可靠,在实际应用中得到检验。
