超实用电路笔记:低功耗LVDT信号调理器设计
本文分享的是一款完整的线性可变差分变压器(LVDT)信号调理电路,可精确测量距离机械参考点的线性位置或线性位移。模拟域中的同步解调用于提取位置信息并抑制外部噪声。24位、Σ-Δ模数转换器(ADC)可数字化位置输出信息,以实现高精度。电路功能与优
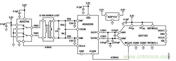
势图1所示电路是一款完整的线性可变差分变压器(LVDT)信号调理电路,可精确测量距离机械参考点的线性位置或线性位移。模拟域中的同步解调用于提取位置信息并抑制外部噪声。24位、Σ-Δ模数转换器(ADC)可数字化位置输出信息,以实现高精度。LVDT在活动核心和线圈组件之间采用电磁耦合。这种非接触式(因而是无摩擦的)工作方式是它们广泛用于航空航天、过程控制、机器人、核、化学工厂、液压、动力涡轮以及其他恶劣工作环境和要求具备长工作寿命与高可靠性应用的主要原因。包括LVDT激励信号在内的整个电路功耗仅为10 mW。电路激励频率和输出数据速率均为SPI可编程。 该系统允许在可编程带宽和动态范围之间进行权衡取舍,支持1 kHz以上的带宽,且在20 Hz带宽时具有100 dB动态范围,是精密工业位置和计量应用的理想之选。

图1. LVDT信号调理电路(原理示意图: 未显示所有连接和去耦)
电路描述
ADA2200同步解调器可在信号解调至与LVDT核心位移成比例的低频输出电压之前对LVDT次级信号进行滤波,从而提取位置信息。ADA2200驱动AD7192 24位Σ-Δ型ADC,后者对输出进行数字化和滤波处理。ADA2200产生同步LVDT激励信号,而ADG794开关将CMOS电平激励信号转换为精密3.3 V方波信号,驱动LVDT初级绕组。LVDT是绝对位移传感器,可将线性位移转换为比例电信号。LVDT是特殊的绕线变压器,具有活动核心,其位置与待测位置贴合。激励信号施加于初级绕组。随着核心的移动,次级绕组上的电压成比例发生变化;根据该电压即可计算位置。LVDT的类型有很多,此外提取位置信息的方法也各不相同。图1中的电路采用4线模式LVDT。将两个LVDT的次级输出相连使其电压相反,从而执行减法。当LVDT核心位于零点位置时,这两个次级端上的电压相等,两个绕组上的电压差为零。随着核心从零点位置开始移动,次级绕组上的电压差也随之增加。LVDT输出电压相位根据方向而改变。该电路的主时钟由AD7192 ADC产生。ADA2200接受主时钟并产生其内部所有时钟,包括用作LVDT激励信号的参考时钟。ADA2200上的时钟分频器配置为产生4.8 kHz激励信号。ADG794将激励信号转换为精密±3.3 V方波信号,该+3.3V来自于ADC电源电压。3.3 V电源也用作ADC基准电压;因此,激励信号与ADC基准电压之间的比例关系可以改善电路的噪声性能和稳定性。系统的3.3 V电源由ADP151低压差调节器提供;后者由5 V电源驱动。LVDT次级绕组和ADA2200输入之间的耦合电路用来限制信号带宽,并调节RCLK和ADA2200输入之间的相对相位。该电路配置为具有最大正交(相位 = 90°)响应以及最小同相(相位 = 0°)响应。这使得可以仅通过测量正交输出就能确定位置,进而使ADA2200输出电压对电路中相位的变化不甚敏感。 LVDT的温度变化导致有效串联电阻和电感发生改变,是相位变化的主要来源。ADA2200输出端的抗混叠滤波器保持ADC所支持的信号带宽。AD7192内部数字滤波器的输出带宽约等于0.27乘以输出数据速率。为了将输出带宽保持在4.8 kHz最大输出数据速率,输出抗混叠滤波器的-3 dB转折频率可以设为2 kHz左右。对于要求较低输出数据速率的系统,可相应降低抗混叠滤波器的转折频率。
集成式同步解调器
ADA2200集成式同步解调器组成电路核心。它采用独特的电荷共享技术来执行模拟域内的离散式时间信号处理。ADA2200具有全差分信号路径。它由高阻抗输入缓冲器后接一个固定低通滤波器(FIR抽取滤波器)、一个可编程IIR滤波器、一个解调器和一个差分输出缓冲器组成。它的输入和输出共模电压等于1.65 V(3.3 V电源电压的1/2)。ADA2200接受来自AD7192 ADC的4.92 MHz时钟信号,然后产生其内部所有时钟,以及用作LVDT激励信号的4.8 kHz参考时钟。ADA2200集成可配置时钟分频器,可编程支持很多不同的激励频率。
CMOS开关
选择ADG794 CMOS开关是因为它具有低导通电阻、快速开关时间、先开后合式开关动作以及低成本等特点。ADG794将ADA2200的低压CMOS电平RCLK输出转换为低阻抗差分输出方波源,然后驱动LVDT。为使开关留有裕量以便驱动正3.3 V信号,ADG794 VDD输入采用5 V电源供电。
LVDT
图1中的电路只需略作改动即可支持各种LVDT。Measurement Specialties, Inc. E-100 LVDT采用四线式模式,以便演示电路的主要特点。E-100冲程范围为±2.54 mm,冲程端输出灵敏度为240 mV/V,满量程范围最大线性度误差为±0.5%,工作频率范围为100 Hz至10 kHz。完整详情请参见E-Series LVDT数据手册。
ADA2200输入耦合网络
可调谐ADA2200输入耦合网络以支持不同的LVDT。LVDT次级绕组电感和分流电容(C4)组成振荡电路。 R4和R33电阻降低了振荡电路的Q值,使该电路不易受LVDT绕组电感和电阻的变化影响,但功耗有所上升。R34/C24和R35/C25组成的RC滤波器对可降低信号带宽,同时提供调节电路相对相位所需的额外自由度。ADA2200内部相位敏感检测器(PSD)的最大输出发生在0°或180°相对相移处。对于采用4.8 kHz方波激励信号的E-100 LVDT而言,采用下列元件值可获得最大输出条件下的最优相位:● R4 = R33 = 2.2 kΩ● R34 = R35 = 1 kΩ● C24 = C25 = 3300 pF● C4 = 0.01 μF如需调谐该电路,则可通过放置LVDT核心以产生接近满量程输出信号的方式测量相位;然后,测量同相(I)和正交(Q)输出信号。采用这些测量结果便可计算相对相位:

调节网络元件,直到θREL绝对值低于约±3°;这样可以改善电路对于LVDT电气参数变化的灵敏度。
ADC选择和同步
选择AD7192 Σ-Δ型ADC,因为该器件支持可配置输出数据速率,并具有各种不同的数字滤波器输出选项,从而允许在带宽和噪声之间进行权衡取舍。主时钟输出功能可轻松实现ADC采样时钟频率与ADA2200输出信号的锁定。这对于优化数字滤波器性能而言是必须的。由LVDT信号确定位置所需的数值是一次激励时钟周期的平均值。因此,当AD7192输出数据速率设为4.8 kHz时,即设为一个激励时钟周期时,可获得所需的平均值。如果激励时钟周期和ADC采样频率未锁定,则恢复的位置测量信息中包含错误。除以输出数据速率便可有效求取多个激励时钟周期的平均值。ADA2200输出信号哪怕在LVDT核心位置固定的情况下亦含有电能,数值为激励信号频率的倍数。还可在频率域中分析数字滤波器性能。AD7192具有sinc3或sinc4传递函数,该传递函数在输出数据速率的倍数处归零。这些频率分量是杂散误差的来源。通过将ADC的输出数据速率设为激励信号频率(或激励频率的约数)便可抑制输出杂散。如果激励时钟周期和ADC采样频率未锁定,则杂散将不会落在传递函数的零点。
用于性能分析的用户软件
该电路支持图形用户界面,可方便地进行板上的器件配置,并评估电路性能。该软件的选项卡可执行电路校准和器件配置,以及显示噪声性能、线性度性能和实时位置测量。
图2. 用户软件屏幕截图
噪声分析
该电路的输出噪声是ADC输出数据速率的函数。表1显示数字化数据相对于ADC采样速率的有效位数(ENOB),假设满量程输出电压为2.5 V。该电路的噪声性能与LVDT核心位置无关。表1. 噪声性能与带宽的关系
如果ADA2200输出噪声与频率无关,则预计有效位数将在输出数据速率每4次折叠下降时增加一位。 ENOB在较低输出数据速率下的增加放缓是由于输出驱动器的1/f噪声所导致的;该噪声在较低的输出数据速率下成为噪底的主要成分。<上一页1234下一页>
- 第一页:电路功能与优势
- 第二页:电路描述
- 第三页:用于性能分析的用户软件
- 第四页:线性度测试结果
图3. 位置线性度误差与LVDT内核位移的关系测得的数据显示电路性能优于E-Series LVDT数据手册中指定的线性度性能。多LVDT同步工作很多应用都会近距离使用多个LVDT。若这些LVDT以相似的载波频率运行,杂散磁耦合可能导致拍频。 产生的拍频可能会影响这些条件下的测量精度。为避免这种情况,所有LVDT必须同步工作。通过让器件同时退出复位状态,可同步多个ADA2200器件。ADA2200在RST引脚解除置位之后的第一个CLKIN上升沿时退出复位模式。因此,从单一源驱动所有ADA2200 CLKIN引脚以及所有RESETB线路便足以确保器件同步工作。避免在CLKIN上升沿附近对RESETB解除置位,以防器件在不同时钟沿上复位。 可监控ADA2200器件的RCLK输出,确保ADA2200器件正确同步。常见变化在某些系统中,可能需要使用SAR ADC,而非Σ-Δ型转换器。 这些情况下,ADC转换时钟必须与ADA2200更新速率同步。 如前所述,ADA2200输出会在激励频率的倍数处含有杂散。 这些杂散可通过移动平均滤波器或级联多个移动平均滤波器加以抑制。 移动平均滤波器易于实现,且具有出色的时域特性。 若要完全抑制杂散,则移动平均样本大小必须等于8个样本的整数倍。图4显示了ADA2200连接至AD7091R-2,后者是一个超低功耗、双通道、12位SAR ADC。 使用一个双通道ADC,因而ADA2200的OUTP和OUTN输出可顺序采样。 由于ADA2200输出为分立式时间样本,通过对两个顺序输出样本执行减法操作(即VOUTP - VOUTN)便可实现差分测量。
图4. 采用双通道SAR ADC进行差分采样SYNCO信号在每个ADA2200输出采样周期内变为有效。SYNCO可用来中断微控制器,以便获取一对ADC样本(对OUTP和OUTN采样)。在上述示例中,采样周期等于激励时钟频率乘以8(或38.4 kHz);因此,ADC采样速率为76.8 kSPS。电路评估与测试CN-0371电路使用EVAL-CN0371-SDPZ电路板和EVAL-SDP-CB1Z SDP-B控制器板。 这两片板具有120引脚的对接连接器,可以快速完成设置并评估电路性能。 电路板包含待评估电路,SDP-B板配合CN-0371评估软件使用,捕捉电路板数据。设备要求需要以下设备:● 带USB端口的Windows XP(32位)、Windows Vista 或Windows 7的PC● EVAL-CN0371-SDPZ电路板● EVAL-SDP-CB1Z SDP-B控制器板● CN-0371评估软件● Measurement Specialties, Inc. E-100经济型LVDT (EVAL-CFTL-LVDT)<上一页1234下一页> - 第一页:电路功能与优势
- 第二页:电路描述
- 第三页:用于性能分析的用户软件
- 第四页:线性度测试结果
图5. 测试设置框图设置将EVAL-CN0371-SDPZ电路板上的120引脚连接器连接到EVAL-SDP-CB1Z SDP-B板上的CON A连接器。 使用尼龙五金配件,通过120引脚连接器两端的孔牢牢固定这两片板。测试启动评估软件,并通过USB电缆将PC连接到SDP-B板上的微型USB连接器。一旦USB通信建立,就可以使用SDP-B板来发送、接收和采集来自电路板的数据。图6显示电路板连接SDP-B板的照片。 有关SDP-B板的信息请参阅UG-277用户指南。有关测试设置、校准以及如何使用评估软件来捕捉数据的详细信息,请参阅CN-0371软件用户指南。针对原型开发的连接EVAL-CN0371-SDPZ电路板设计为搭配EVAL-SDP-CB1Z SDP-B板使用,但任何微处理器都可与AD7192的SPI接口实现对接。对于另一个搭配EVAL-CN0371-SDPZ电路板使用的控制器而言,第三方必须开发相应软件。目前已有一些转接板能实现与Altera或Xilinx现场可编程门阵列(FPGAs)的接口。 利用Nios驱动器,Altera的BeMicro SDK板能配合BeMicro SDK/SDP转接板一同使用。任何集成FMC连接器的Xilinx评估板均可与FMC-SDP转接板一同使用。EVAL-CN0371-SDPZ还兼容Digilent、Imod接口规格。图6显示系统测试设置的照片。
图6. EVAL-CN0371-SDPZ电路板连接EVAL-SDP-CB1Z SDP-B板和LVDT(核心连接精密应变计接头)<上一页1234 - 第一页:电路功能与优势
- 第二页:电路描述
- 第三页:用于性能分析的用户软件
- 第四页:线性度测试结果
