纯干货分享:UC3842的过载保护及设计技巧
UC3842 是电路中较为常用的电路芯片,能够对电路中的电流进行控制,UC3842在开关电源中被大量应用。本文对UC3842 的过载保护和设计技巧方面进行了详细的阐述和分析。
过载和短路保护 
图1 UC3842开关电源的典型电路
用UC3842做的开关电源的典型电路见图1。过载和短路保护,一般是通过在开关管的源极串一个电阻(R4),把电流信号送到3842的第3脚来实现保护。当电源过载时,3842保护动作,使占空比减小,输出电压降低,3842的供电电压Vaux也跟着降低,当低到3842不能工作时,整个电路关闭,然后靠R1、R2开始下一次启动过程。这被称为“打嗝”式(hiccup)保护。
在这种保护状态下,电源只工作几个开关周期,然后进入很长时间(几百ms到几s)的启动过程,平均功率很低,即使长时间输出短路也不会导致电源的损坏。由于漏感等原因,有的开关电源在每个开关周期有很大的开关尖峰,即使在占空比很小时,辅助电压Vaux也不能降到足够低,所以一般在辅助电源的整流二极管上串一个电阻(R3),它和C1形成RC滤波,滤掉开通瞬间的尖峰。仔细调整这个电阻的数值,一般都可以达到满意的保护。使用这个电路,必须注意选取比较低的辅助电压Vaux,对3842一般为13~15V,使电路容易保护。
图1是使用最广泛的电路,然而它的保护电路仍有几个问题:
1、在批量生产时,由于元器件的差异,总会有一些电源不能很好保护,这时需要个别调整R3的数值,给生产造成麻烦;
2、在输出电压较低时,如3.3V、5V,由于输出电流大,过载时输出电压下降不大,也很难调整R3到一个理想的数值;
3、在正激应用时,辅助电压Vaux虽然也跟随输出变化,但跟输入电压HV的关系更大,也很难调整R3到一个理想的数值。
这时如果采用辅助电路来实现保护关断,会达到更好的效果。辅助关断电路的实现原理:在过载或短路时,输出电压降低,电压反馈的光耦不再导通,辅助关断电路当检测到光耦不再导通时,延迟一段时间就动作,关闭电源。
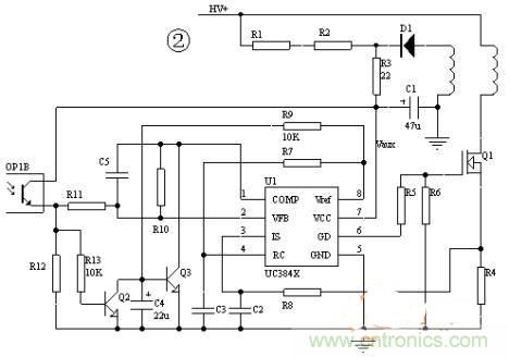
常见电路技巧 
图2采取拉低第1脚的方法关闭电源。

图3采用断开振荡回路的方法。

图4采取抬高第2脚,进而使第1脚降低的方法。
图2、3、4是常见的电路。图2采取拉低第1脚的方法关闭电源。在这3个电路里R3电阻即使不要,仍能很好保护。注意电路中C4的作用,电源正常启动,光耦是不通的,因此靠C4来使保护电路延迟一段时间动作。在过载或短路保护时,它也起延时保护的左右。在灯泡、马达等启动电流大的场合,C4的取值也要大一点。
本篇文章讲解了UC3842的过载保护和短路保护,以及几种常见电路的技巧。并对这些电路中存在的问题进行了讲解,希望大家在阅读过后能对UC3842在开关电源当中的应用有进一步的理解。
