SiC MOSFET替代Si MOSFET,自举电路是否适用?
自举式悬浮驱动电路可以极大的简化驱动电源的设计,只需要一路电源就可以驱动上下桥臂两个开关管的驱动,可以节省Si MOSFET功率器件方案的成本。随着新能源受到全球政府的推动与支持,与新能源相关的半导体芯片需求激増,导致产能紧缺。绿色低碳技术创新应用是实现碳中和目标的重要一环,碳化硅是应用于绿色低碳领域的共用性技术,SiC MOSFET替代Si MOSEFET成为了许多厂商的新选择。不过,SiC MOSFET的驱动与Si MOSFET到底有什么区别,替代时电路设计如何调整,是工程师非常关心的。我们《SiC MOSFET替代Si MOSFET,只有单电源正电压时如何实现负压?》一文中已经分享了负压自举的小技巧。本文SiC MOSFET驱动常规自举电路的注意事项。
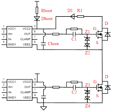
图1:
自举电路工作原理:
如图1,当下管导通时候,电源通过Rboot、Dboot对自举电容Cboot进行充电,当下管关断后,Cboot提供电源对上管进行驱动。
Vgsh为上管驱动波形、Vgsl为下管驱动波形、Vgshin为上管输入侧驱动波形。该结果为测试板上电状态下发送一个双脉冲驱动下管,同时上管为互补的驱动波形,图中可以看出在上管输入驱动波形为“开通”状态下,上管GS并没有及时开通而是经过40us左右延迟后才开始跟随输入驱动信号状态,这是因为在初始状态下上管驱动芯片没有得电,在下管导通后上管驱动芯片电源才开始得电。从驱动芯片得电后到芯片可以正常工作大概有几十us的延迟,所以才导致图上现象的产生,这也是自举电路存在问题,该问题可以通过增加D1、R1通过母线电压对Cboot电容进行预充电解决。

通过观察电路也可以看出驱动电源为VCC2,下管驱动时候可以VCC2满幅输出,而上管由于Dboot的存在Cboot的电压始终会比VCC缺少一个Dboot压降,并且对下管开关频率和占空比也有相关要求,下管一定要达到固定时间上管的Cboot才能每个周期充满电正常工作。

上图可以看出由于上管达不到满幅VCC所以导致关断负压不够负,开通正压不够正,提高VCC电压会导致下管负压太大又会有击穿SiC驱动芯片的风险,运用自举电路需要权衡这方面的问题。
综上,SIC MOSFET驱动也可以用自举电路驱动一个半桥,从而减少一路电源,以节省成本。但在实现自举电路的时候也会有一些问题需要注意,具体总结如下
1、 由于上管在导通时需要通过自举电容放电,为了保证上端的正常开关,需要调整PWM,为自举电容预留充电时间
2、 关于Dboot的选择,由于Cboot上为瞬间充电,需要考虑Dboot的载流能力,当下管导通时Dboot端会承受母线级别的大电压,所以需要有足够的耐压
3、 自举电容Cboot需要选择寄生电感尽可能小的电容,防止充电时产生LC震荡
4、 由于上管驱动电压会有一定降幅且对整个自举电路杂散参数有较高要求,自举电路建议尽在中低功率下使用
派恩杰半导体的SiC MOSFET性能与可靠性已经和国际第一梯队的碳化硅芯片厂比肩。对于第三代半导体的应用行业来说,碳化硅平面型的MOSFET技术仍是一个主流技术。派恩杰的第三代平面栅碳化硅MOSFET技术,具有业内领先的HDFM指标和较低的开关损耗,以及在高温下运行下有较高的效率,排放少。2021年派恩杰半导体已经有了一个全球Qgd x Rds(on)(开关品质因数)最小的MOSFET产品。而且派恩杰半导体的SiC MOSFET产品在新能源汽车OBC应用验证取得了重大突破,获得了新能源汽车龙头企业数千万订单。对于新能源汽车、IDC、光伏、风机、光充储等领域,派恩杰半导体均有完善的驱动方案和典型应用的demo案例,供客户参考,帮助客户实现快速研发导入。如:3000w图腾柱PFC方案、65w快输入高压方案等。
