设计开关电源之前,必做的分析模拟和实验(之三)
环路控制是开关电源设计的一个重要部分。文章前两部分分别讨论了以固定开关频率运行的转换器类型、获取功率级动态响应以及选择交越频率和相位裕度。本篇将主要探讨开关电源相关设计示例。
IV设计示例:稳定交流/直流反激
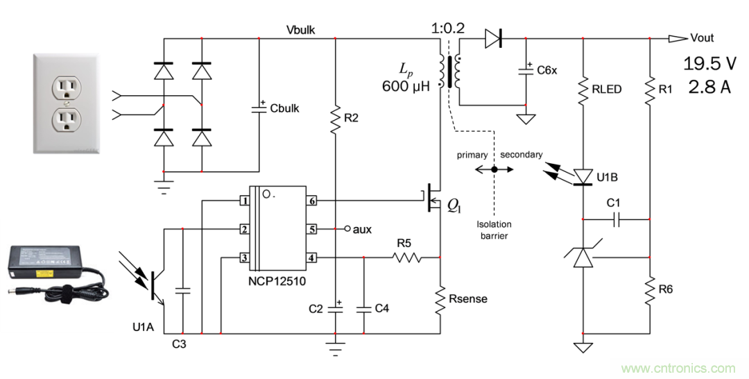
我选择了一个交流/直流适配器项目来说明如何应用上述线路。我们想要稳定的转换器通过19.5 V输出提供2.8 A电源,其原理图如图19所示。

图19:这个交流/直流转换器提供2.8 A电源,并采用TL431作为反馈环路
它由整流电源通过二极管电桥和大容量电容供电。考虑到采用正弦波输入,馈送反激转换器的整流直流电压预计为图 20中的正弦波。您可以看到,最低输入线路(90 V)的电压峰值约为120V,但谷值降至52V。转换器必须在这个最低输入条件下提供全功率,否则过载保护可能会跳闸,或输出中可能会出现令人无法接受的纹波。

图20:该交流/直流转换器由受大电压纹波影响的交流输入供电
首先,我们需要最低输入电平时的控制到输出传递函数。我们可以使用图 21中描述的SIMPLIS来获得该函数。在没有任何斜率补偿的情况下,考虑在52V输入条件下需要进行大量CCM操作,我们预计在频率为开关频率的一半时达到响应峰值。
由于SIMPLIS需要在启动交流分析之前找到周期操作点(POP),我不得不增加一些斜坡补偿,以使其实现适当趋同。这个额外的斜坡可由低阻抗驱动引脚利用RC网络生成。如果该网络的时间常数大于开关周期,则所获得的斜坡线性非常好,非常适合用于补偿目的。图 22显示了按周期的结果和交流结果。

图21:SIMPLIS将确认操作点,并提供我们需要的功率级小信号响应
计算表明双极点的Q因数为负数,这表明位置在右半平面:开关模式非常不稳定也就不足为奇了。要选择交越频率,我们需要知道右半平面零点的位置。如果使用如此低的输入电压,就无法获得太多带宽:

其中N为变压器匝数比1:N中的N,D为工作占空比,Lp为变压器初级电感,Rload为负载电阻。

图22:模拟确认不稳定性与大量CCM操作相关联
如果我们自己将其限制为该数字的30%,则500 Hz fc似乎比较合理。为获得更好的值,您可以选择增加大容量电容,并将谷值电压提升至70V,或降低初级电感Lp。您可以将RHPZ推至更高的位置,但考虑到纹波变大,传导损耗也会随之增加。根据从功率级波特图中500 Hz处提取的数据显示,衰减为4.4 dB,相位滞后为86°。我们可以确定,要实现70°的相位裕度,所需的相位边限提升(用于修正相位滞后,并实现一些相位裕度)如下:
![]()
k因数非常适合用于稳定电流模式电源,并且我们可以确定将第2种类型补偿器的极点和零点置于何处。首先,确定k值:

因此,零点将位于:

而极点将位于:

针对500 Hz频率下的4.4 dB衰减,我们要补偿的增益取决于LED串联电阻[2]和光耦合器电流传输比(CTR):

鉴于我们获得的值,我们可以得出电阻为3.6 kΩ。您必须确认该电阻是否与在最坏情况下将控制器反馈引脚拉低所需的偏置条件兼容。最后,通过调整光耦合器上的电容,确定高频极点fp的位置。请注意,我们必须正确表征这个光耦合器,以了解其低频极点的位置[2]。选定所有元件后,我们可以单独测试基于TL431的补偿器,如图 23中所示。

图23:第2种类型的补偿显示了500 Hz时的预期相位提升
完成该步骤后,您可以使用图 21中的SIMPLIS模板检查各种输入电压条件下的交越频率。如图 24所示,在输入电压极值条件下获得的相位裕度非常不错。在输入电压增至120 V后,交越屏幕马上就扩展至大约1kHz,而这有利于反应速度。

图24:在输入电压极值条件下,该补偿策略可以实现非常可观的相位裕度
实施补偿后,就会执行输出瞬时荷载阶跃,而您可以进行响应检查,如图 25中所示。欠压在可控范围内,并且恢复时不会出现过压。下一步就是构建原型,并使用网络分析仪在测试台上验证环路响应。

图25:瞬态响应表明低压和高压条件下的输出波形比较稳定
该实测试验至关重要,不能跳过。您可以通过该试验知晓,在进行转换器及其补偿电路建模时做的假设是否得到实际电路板测量的证实。通过将试验结果反馈给模型,您可以在计算机上进行最坏情况分析,并确信是否与实际情况相符。
结论
本文详细介绍了设计开关转换器补偿部分的各种方法。文中首先介绍了功率级控制到输出传递函数,该函数可通过以下不同途径获得:使用平均模型模拟;推导小信号方程或使用分段线性引擎(如SIMPLIS)。在使用的模拟模板与您设置的相位裕度和增益裕度相符后,必须将您的结果与通过测试台上原型获得的结果进行比较。然后,在经过验证的模型上进行参数扫描分析、蒙特卡洛分析和最坏情况分析,以确保向市场推出质量合格且经久耐用的产品。
