安森美半导体汽车最新矩阵式全LED前照灯方案
近年来,凭借光效增高、能耗低、可靠性高、寿命长、尺寸小及环保等众多优势,LED在汽车内部及外部照明中的应用日渐增多,已经从最初不那么紧要的汽车照明应用,如座舱内照明、停车灯及仪表板背光,跨越到了前照灯及组合尾灯等更宽广应用。
特别是由于尺寸小,LED能够配合丰富的形状和线条变化,有助提升车灯辨识度,被指定用于众多中高档车的前照灯系统,配合漂亮的外观造型设计。图1所示的是如今典型的汽车LED照明应用。

图1:典型汽车LED照明应用。
汽车LED照明——不仅是漂亮,更助提升汽车主动安全性
LED照明给汽车带来的直观好处,并不限于漂亮造型。根据美国全国公路交通安全管理局(NHTSA)和欧洲委员会(EC)统计,虽然只有25%的驾驶是在夜间和光线不足期间,但却有40%的死亡和重伤事故发生在这段时间。故改善汽车照明,特别是夜间和光线不足条件下的照明,有助提升汽车主动安全性。实际上,为了保护驾驶员/车上人员/路边行人的安全,业界长期致力于开发各种汽车照明方案,如用于改善夜间转弯时照明的自适应前照灯(AFS)方案,及用于改善日间行车安全的日间行车灯(DRL)方案。
与传统上在汽车照明中广泛应用的白炽灯和高强度气体放电灯(HID)相比,LED用于汽车照明有着无可比拟的优点。如LED响应时间短,用于刹车灯可以增加后车的刹车距离,用于转向灯则有更好警示效果。LED的亮度高,但又不像HID那样刺眼,有助降低对向行驶汽车驾驶员眩目的风险。LED灯能耗比白炽灯或HID低很多,有助降低燃油消耗,节省支出。
典型汽车照明应用LED驱动器方案
不同汽车照明应用对LED电流的要求各不相同,故需结合具体应用要求,选择适合的LED驱动器方案。典型LED驱动方案包括电阻、线性恒流稳流器、线性稳压器及开关稳压器等。
其中,电阻是最简单、最低成本的LED限流方案,但能效也最低,且存在LED筛选成本及热失控等问题。恒流稳流器(CCR)性能高于电阻方案,但成本低于线性或开关稳压器方案,适合低电流LED照明应用。线性稳压器支持多条线路并行配置以帮助散热,提供达±2%的稳流精度,无电磁干扰(EMI)问题,成本中等,但能效也较低。开关稳压器广泛使用。这种方案成本更高,技术更复杂,但支持任何类型的输入电压与输出电压关系,且根据输入/输出条件,能效能够高于90%,但存在EMI问题。

图2:典型汽车照明应用及LED驱动器方案
除了这些方案,安森美半导体还推出高集成LED照明管理集成电路(LMIC)。这些LMIC集成了多种LED驱动及控制功能,相当于完整子系统,能够承受高达125℃的环境温度,用于汽车前照灯、组合尾灯及最新的AFS等应用。
全LED前照灯应用要求及高集成度驱动方案
2008年,奥迪R8全球第一次采用全LED前照灯。这全LED前照灯中包含近光灯、远光灯、转向灯及日间行车灯等模块,其中各含不同数量LED。根据研究及咨询服务公司SNE Research的数据,2013年全球汽车市场LED前照灯的渗透率不足5%,但预计到2020年这一比例将超过50%,可见增长前景十分可观。
但全LED前照灯对驱动方案提出更高要求,要求高能效集成驱动器,支持从单个LED到多串LED等不同配置(电压可高达60 V),还要求脉宽调制(PWM)调光,如用于示廓灯。全LED前照灯还要求LED串低EMC辐射,且对散热、诊断及通信接口等多方面提出了要求。

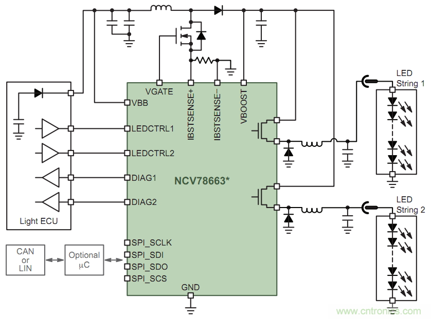
图3:安森美半导体单芯片智能前照灯LED驱动器NCV78663应用电路图。
安森美半导体配合全LED前照灯驱动需求,推出了NCV78663单芯片高能效智能电源镇流器及双LED驱动器系统级芯片(SoC),用于先进的LED前照灯系统。NCV78663采用降压-升压拓扑结构,能够提供高于90%的总能效,是一款高集成度方案,使设计人员能够以单颗SoC控制远光灯及近光灯、日间行车灯、转向指示灯及雾灯。NCV78663极适合于驱动大电流LED(电流可达2 A),支持PWM调光以维持LED色温及平均电流受控。NCV78663通过两个内置独立降压开关通道,以极少数量的外部元件,提供驱动电压达60 V的两串LED的完整驱动方案。每个通道可以根据应用要求来通过SPI接口和/或OTP设置来定制输出电流和电压。这器件在片上提供汽车前照灯诊断功能,还集成了升压控制器,为设计人员提供外部元件数量有限的独特输入电流滤波器。NCV78663既能独立使用,也可以与微控制器结合使用,灵活性极高。这方案源自电池的EMC较低,辐射至LED串的EMC也较低。
安森美半导体的NCV78663全LED前照灯驱动器已经获得奔驰E系列的采用,每辆车在其先进前照灯系统中使用多达6颗NCV78663,还使用多达3颗的安森美半导体NCV70522步进电机驱动器。
安森美半导体最新矩阵式动态智能全LED前照灯方案
近年来,市场上出现了矩阵式动态智能全LED前照灯,如奔驰新一代S级汽车中配备的智能型LED前照灯。此前照灯系统内包含56颗LED,每个LED能够分别点亮、熄灭或是调整亮度。此灯的独特功能如下:
防对向车辆炫目:LED根据前雷达和立体摄像机的数据进行点亮、熄灭或者是调整亮度动作,实现自动调整照射范围,保证自己视线的同时,避免造成对方车辆炫目。
绕开前方车辆轮廓:遇到前方同方向行驶车辆时,可绕开前车轮廓,同时完全照亮前车左侧和右侧区域。因此夜间行车时可一直开启远光灯,大幅提升行车安全性。
遇行人快速闪烁:智能头灯可以识别出前方行人,用大灯自动快速闪烁,以提醒行人避开危险,降低夜间意外的可能。

图4:动态智能全LED前照灯之独特功能示意。
这样的矩阵式动态智能全LED前照灯可以采用串联或并联驱动结构。采用并联结构时,各颗LED在电气特性方面的差异对照明系统的性能有显著影响,造成能耗增加及散热问题。串联驱动结构中,LED驱动器提供恒流源,短路开关可以关闭单个LED,从而能够根据需要来改变光束。如果在串联驱动电路中增加伴侣芯片(像素控制器),透过系统划分,这样就有可能避免并联拓扑结构所固有的能耗及热管理问题。

图5a:安森美半导体矩阵式汽车LED前照灯方案示意图。

图5b:安森美半导体矩阵式汽车LED前照灯方案示意图(续)。
安森美半导体的NCV78763降压-升压LED驱动IC在这矩阵式动态智能全LED前照灯中充当电流源,它与集成型像素控制器/伴侣芯片相辅相成。这种模块化方法减少了元件数量,并简化应用流程,因而加速产品上市。
总结:
本文介绍LED在汽车照明中的各种应用,分析LED的应用优势,特别是如今越来越受到重视的帮助提升汽车主动安全性能方面的优势,概览典型汽车照明应用的LED驱动器方案,重点介绍配合最新全LED汽车前照灯要求的安森美半导体NCV78663高集成度LED驱动器方案,特别是它在最新矩阵式智能动态LED前照灯系统中的应用。
