基于NCV8852的车载USB电源设计
品慧电子讯在目前的车载娱乐系统中,USB接口已经成为系统的标配。随着大电池容量的便携设备的流行,做为车载充电接口的USB电源,需要提高更大的电流以满足设备的需要。目前主流方案中,单个USB口的负载能力需要达到2.5A。
车载USB系统的架构为: 从汽车蓄电池取电,经过降压电路后得到5V的稳定电源,提供给USB的VBUS。汽车蓄电池的电压并不是一个稳定的电压,其变化范围是非常大的,以小型乘用车为例,其蓄电池电压典型值为13V, 电压范围为9~16V, 在启停等恶劣情况下,会低至6V,甚至更低。 不少整车厂对USB电源有着非常严苛的要求,6V电池电压下要保证5V输出,考虑到输入端的反极性保护及线损,USB电源的输入端电压会更低。 这对车载USB电源的设计是个挑战。
Buck电路是最常用的降压开关电源。图1所示为非同步的Buck电路。

图1. 非同步buck电路结构
其工作原理为,当上管S1开通时,电源VIN向负载供电,电感L1储能,电感上的电压为VIN-VO。当上管S1关闭后,电感L1向负载提供能量,电感上的电压为-VO。图二所示为电流连续模式下的BUCK电路的工作原理及波形。根据电感伏秒平衡可以得到
…………(1)
最后可以解出
…………(2)

图2. 电流连续模式下的非同步buck的工作原理
常用的BUCK电路,出于成本考虑,会选用N沟道MOSFET。但是在车载USB电源的应用中,成本较高的P沟道MOSFET却更有优势。
根据公式2,如果需要实现在VIN=5.7V下,保证VO=5V。 那么最大占空比为,![]()
88%只是理想情况下的理论计算值。实际中,需要考虑续流二极管D1的压降,开关管S1的导通压降,以及电感L1的直流阻抗的压降,如图3所示。
开关管闭合时, 不考虑电流纹波,电感上的电压为:
…………(3)
其中, IO 为输出电流, Rdson为上管MOSFET的导通电阻,DCR 为电感的直流阻抗。
开关管管断开时,不考虑电流纹波,电感上的电压为:
…………(4)
VD 为二极管的正向压降

图3. 考虑寄生参数的非同步Buck 电路工作原理
根据电感的伏秒平衡,可以得到实际的占空比为:
…………(5)
取VIN=5.7V,VO=5V,IO=2A,VD=0.3V, Rdson=50m?, DCR=70m?, 可以计算所需要的占空比为:![]()
如果选择N沟道MOSFET做为开关S1,驱动电压要高于VIN,需要用自举电路,通过每个周期对自举电容充电来驱动NMOS,这种驱动结构在如此大的占空比的应用中问题很多。而采用P沟道MOSFET,通常可以做到100%的占空比,即常开。在常开的情况下,我们可以得到:
…………(6)
取VO=5V,IO=2A,VD=0.3V, Rdson=50m?, DCR=70m?, 可以得到该情况下,输入电压最低可为:
V
第二页:基于NCV8852的车载USB电源设计
1234下一页>
- 第一页:用于车载USB供电的NCV8852;
- 第二页:基于NCV8852的车载USB电源设计(一);
- 第三页:基于NCV8852的车载USB电源设计(二);
- 第四页:基于NCV8852的车载USB电源设计(三)
二. 基于NCV8852的车载USB电源设计
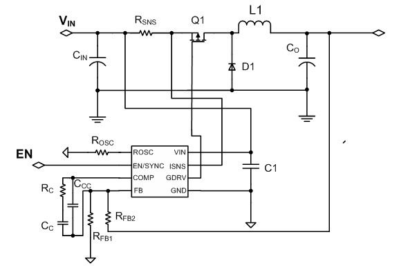
NCV8852是一款外接P沟道MOSFET的非同步BUCK 控制器。输入电压可高达44V,适用于12V蓄电池系统。 采用峰值电流控制,系统易于稳定,响应快。可通过在ROSC管脚外接电阻将工作频率设定在100kHz 到500kHz。图4为NCV8852的典型应用电路。ISNS管脚检测上管电流,用于峰值电流控制以及过流保护。COMP管脚为误差放大器的输出,外接RC电路以补偿环路。

图4. NCV8852的典型应用电路
用NCV8852设计USB电源,输入电压范围VIN=5.7~16V,典型值VIN_TYP=12V, 输出电压VO =5V, 输出电流IO=2.5A, 工作频率fs=170kHz.
Buck 电路工作的最恶劣条件为输入电压最高时,此时其电流纹波最大,峰值电流最高。
1. 设定工作频率
NCV8852的工作频率,可根据如下公式设定:
…………(7)
当设置为170kHz时, 将ROSC开路即可。
2. 占空比
最高工作电压下,占空比最小为:![]()
最低工作电压下,占空比最大为:
3. 选择电感
电感主要有纹波电流ΔI决定。 通常将ΔI设定为典型输入电压下,最大输出电流的30%~50%, 这里取为30%。
电感值为:
考虑30%的裕量, 选取电感的直流电流大于3.2A,饱和电流大于3.9A。选取WURTH电感744770122,感值22uH, 直流电阻45m?,最大直流电流4.1A, 最大饱和电流5A。
4.选取电流检测电阻
…………(11)
VCL: 过流门限电压,为100mV.ICL:过流保护电流值,设定限流值为最大峰值电流的1.3~1.5倍。选取25m?采样电阻,过流保护值设为4A。
5. MOSFET选择
MOSFET承受的最高电压为 VINMAX , 考虑到抛负载保护,选取耐压40V以上的MOS。MOSFET的损耗,可由以下公式估算,
导通损耗:
tON, tOFF 为MOSFET开通和关断时间。
ISINK: 为驱动下拉电流,NCV8852的驱动下拉电流典型值为200mA.
ISRC: 为驱动的输出电流,NCV8852的驱动输出电流典型值为200mA
选取ONSEMI的NVTFS5116PL, 耐压60V, 导通电阻Rdson=52m?@VGS=10V, QGD=8nC, 封装u8FL, 参考热阻(芯片结温到环境温度)47OC/W。
由QGD可先计算出MOSFET的开通关断时间为:
计算MOSFET功耗:
在最高输入电压下
第三页:基于NCV8852的车载USB电源设计(二)
<上一页1234下一页>
- 第一页:用于车载USB供电的NCV8852;
- 第二页:基于NCV8852的车载USB电源设计(一);
- 第三页:基于NCV8852的车载USB电源设计(二);
- 第四页:基于NCV8852的车载USB电源设计(三)
6. 续流二极管的选择
续流二极管上的最大反向压降为VINMAX ,流过二极管的最大峰值电流为2.96A, 流过二极管的最大平均电流为
建议二极管正向电流为流过二级管的平均电流的1.5倍。这里选取ONSEMI的MBRA340, 最大正向平均电流为3A, 反向耐压40V, SMA封装,参考热阻为81oC/W。2.5A,100oC结温时的正向导通压降约为0.32V
二极管损耗(忽略寄生电容产生的损耗)为:
最高结温为:
7. 输出电容的选择
输出电容纹波主要由两部分组成,一部分为电容ESR产生的纹波,另一部分为电容产生的纹波。

如果选取电解电容,需要保证输出电容电流的有效值要小于电解电容允许的最大纹波电流。
选取22uF的瓷片电容,ESR产生的纹波可忽略,则输出纹波为:
8. 输入电容的选择
忽略电感电流纹波,输入电容电流的有效值为:
如果选择电解电容,需要保证输出电容电流的有效值要小于电解电容允许的最大纹波电流。
第四页:基于NCV8852的车载USB电源设计(三)
<上一页1234下一页>
- 第一页:用于车载USB供电的NCV8852;
- 第二页:基于NCV8852的车载USB电源设计(一);
- 第三页:基于NCV8852的车载USB电源设计(二);
- 第四页:基于NCV8852的车载USB电源设计(三)

ACSA为NCV8852电流检测运放的增益。VCOMP到VO 的传递函数为:
…………(28)系统有一个极点,和一个零点。如果用瓷片电容,则可以忽略由ESR产生的零点。
NCV8852采用的电压型运放,其反馈电路如图6所示。

图6. NCV8852输出电压误差放大器
写出VO到VCOMP的传递函数
…………(29)
除去零点处的极点,还有一个零点和一个极点,如果不接CCC,则只有一个零点。
通常当系统的增益曲线,能够以-1斜率(-20db/dec)穿越0db线时,可以获得较好的相位欲度。为此需要满足:
…………(30)
Fc为系统开环传递函数的穿越频率,通常取为开关频率的1/6以下, FRC为主电路传递函数的极点的频率, AP0 为主电路传递函数的低频增益, AEM 为反馈电路传递函数的中频增益。
取Fc=17kHz。 已知, CO =22uF, RSNS=25m?, ACSA=2V/V, RFB2=52.5k?。
可以求得RC =6.2k?。
反馈电路的零点要放在主电路的极点附近,所以有:
计算得CC=7.1nF, 选取CC =8.2nF。
因为电路采取用瓷片电容,所以不用去消除由ESR造成的零点。CCC 不接。 如果采用的是电解电容则需要把反馈电路的极点放到主电路ESR零点附近。可根据下式计算CCC

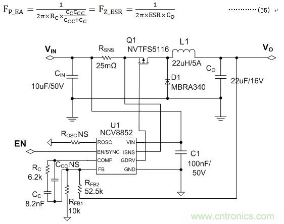
图7. NCV8852 5V,2.5A 车载USB电源设计实例电路图
元件 描述 封装 厂家 型号 L1 22uH, DCR(typ)=45m?, IR=4.1A, ISAT=5A SMD Wurth 744770122 Q1 MOSFET,60V, Rdson=52m?@VGS=10V u8FL Onsemi NVTFS5116PL D1 肖特基二极管,3A,40V SMA Onsemi MBRA340 U1 PMOS BUCK控制器 SO8 Onsemi NCV8852 CIN 陶瓷电容,10uF,50V 1210 CO 陶瓷电容,22uF,16V 1210 C1 陶瓷电容, 100nF,50V 0603 CC 陶瓷电容, 8.2nF,16V 0603 CCC 不焊 0603 RSNS 电流检测电阻,25m?, 0.5W 2010 RC 电阻,精度 1%, 6.2k 0603 RFB1 电阻,精度1%,10k 0603 RFB2 电阻,精度1%,52.5k 0603 ROSC 不焊 0603

图8. NCV8852电路实测工作波形
